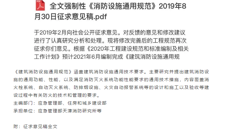
全文強制性《消防設施通用規范》征求意見稿


1.0.1 為了減少火災危害,確保建筑消防設施有效發揮作用,依據有關法律、法規,制定本規范。
1.0.2 建筑消防設施的設計、施工、驗收與使用維護必須符合本規范。
1.0.3 當本規范與國家法律、法規的規定抵觸或更嚴格的強制性標準規定不一致時,應執行國家有關法律、法規和更嚴格的強制性標準的規定;當其他有關建筑消防設施的技術標準與本規范抵觸時,應執行本規范的規定。
1.0.4 本規范是建筑消防設施在設計、施工、驗收與使用維護中的基本要求。當建筑消防設施中采用的設計或施工方法、材料、技術等與本規范的規定不同或有特殊要求時,必須按照本規范確定的性能要求進行合規性判定。
1.0.5 執行本規范必須同時加強工程質量安全管理,嚴格規范的實施監督。建筑在規劃、設計、施工和使用中的消防設施,除應遵守本規范外,尚應符合國家現行有關規范的規定。
2.0.1 建筑消防設施與器材的設置,應符合現行工程規范《建筑防火通用規范》和《可燃液體、氣體儲罐和材料堆場防火通用規范》的規定。
2.0.2 用于控火、滅火的滅火設施或系統,應能保證有效地控制或撲救建筑內的火災;用于防護冷卻或防火分隔的滅火設施或系統,應能在規定時間內阻止火災蔓延。
2.0.3 建筑消防給水與滅火設施或系統應確保其可靠動作,并應能按照設定的要求持續運行;需與火災自動報警系統聯動的系統,其火災探測與聯動控制系統應能保證滅火設施或系統及時動作。
2.0.4 建筑消防給水與滅火設施或系統的管道、組件的性能應與防護對象、防護目的及應用環境相適應,管道材料和系統組件應能保證系統穩定和可靠運行。
2.0.5 固定滅火系統、火災自動報警系統和防排煙系統的施工現場應符合安全施工與連續施工的要求。
2.0.6 建筑消防設施的安裝過程應進行質量控制,每道工序結束后應進行質量檢查。
隱蔽工程在隱蔽前應進行驗收;其他工程在施工完成后,應對系統的安裝質量和系統與設備的功能進行全數檢查和測試。
2.0.7 交流供電和 36V 以上直流供電的消防用電設備的金屬外殼應具有接地保護,其接地線應與電氣保護接地干線連接。
2.0.8 室內外消火栓系統中的消防給水管道、固定消防設施中的供水管道和滅火劑輸送管道,在安裝后應進行強度試驗、嚴密性試驗和沖洗。
2.0.9 固定或半固定滅火系統或防護冷卻系統、防排煙系統和火災自動報警系統安裝完畢后,應對系統進行系統功能調試。
2.0.10 建筑消防設施的安裝工程竣工后,應進行相應的工程質量和消防設施功能驗收;驗收結果應有明確的合格與不合格的結論,驗收不合格不得投入使用。
2.0.11 建筑消防設施和器材投入使用后,應定期進行巡查、檢查和維護,并應保證其處于正常運行或工作狀態,不得擅自關停或拆改固定滅火系統、火災自動報警系統和防煙排煙系統,不得使用超過有效期的消防產品。
2.0.12 在建筑內外設置的消防設施上或附近應有區別于環境的明顯顏色或標識,說明文字應清楚且易于識別,符號標志應規范;手動操作按鈕等裝置處應有防止誤動作或被損壞的防護措施。
4.0.1 工業和民用建筑內的自動噴水滅火系統,其噴水強度、作用面積、噴頭工作壓力、噴頭間距等參數應與其火災危險等級、室內凈空高度等相適應。
4.0.2 環境溫度不低于 4℃、且不高于70℃的場所應采用濕式系統;環境溫度低于4℃、或高于70℃的場所應采用干式系統;
具有下列條件之一的場所或部位應采用雨淋系統:
1 火災的水平蔓延速度快、閉式噴頭的開放不能及時使噴水有效覆蓋著火區域;
2 室內凈空高度超過閉式系統應用高度,且必須迅速撲救初期火災;
3 嚴重危險級Ⅱ級場所。
4.0.3 下列場所內的自動噴水滅火系統應采用早期抑制快速響應噴頭:
1 最大凈空高度不超過 13.5m 且最大儲物高度不超過12.0m,儲物類別為倉庫危險級Ⅰ、Ⅱ級或瀝青制品、箱裝不發泡塑料的倉庫及類似場所;
2 最大凈空高度不超過 12.0m 且最大儲物高度不超過10.5m,儲物類別為袋裝不發泡塑料、箱裝發泡塑料和袋裝發泡塑料的倉庫及類似場所。
4.0.4 建筑高度大于 250m 的建筑應采用快速響應噴頭。
4.0.5 噴頭周圍不應有遮擋或影響灑水效果的障礙物,系統最不利點處噴頭的工作壓力不應低于0.05MPa;
腐蝕性場所和易產生粉塵、纖維等的場所內的噴頭,應有防止噴頭被堵塞的措施。
4.0.6 每個報警閥組控制的最不利點噴頭處應具有末端試水裝置,其他防火分區、樓層均應具有?25 的試水閥,末端試水裝置和試水閥應具有相應排水能力的排水設施和壓力顯示功能,其位置應便于操作。
4.0.7 系統配水管道應與環境條件相適應,并應有相應的防腐蝕性能或防腐蝕措施。
4.0.8 自動噴水滅火系統的持續噴水時間不應小于1.0h 或防火分隔部位的要求耐火時間。
4.0.9 建筑中局部應用系統保護區域內的房間和走道均應布置快速響應噴頭,噴水強度不應低于6L/min·㎡,持續噴水時間不應低于0.5h。
5.0.1 經常有人停留的場所不得采用二氧化碳全淹沒滅火系統。
5.0.2 設置全淹沒氣體滅火系統的防護區應符合下列規定:
1 在防護區室內凈高的 2/3 以上部位應具有泄壓口;
2 防護區圍護結構的耐超壓性能不應低于 1.2kPa,并應具備在設計浸漬時間內可保持防護區內的滅火劑濃度不低于滅火或惰化設計濃度的密閉性能;
3 防護區的門應向疏散方向開啟,并應能自行關閉;疏散門應能從防護區內打開。
5.0.3 全淹沒氣體滅火系統的滅火劑釋放后在空間內形成的濃度和滅火劑的持續噴放時間應能保證有效滅火或惰化,并應符合下列規定:
1 對于二氧化碳滅火系統,滅火劑釋放后形成的濃度不應小于滅火濃度的1.7 倍,且不應低于34%(體積百分比濃度);
2 對于其他氣體滅火系統,滅火劑釋放后形成的濃度不應小于滅火濃度的 1.3 倍或惰化濃度的1.1 倍;
3 在有人工作防護區,滅火劑釋放后形成的濃度不應大于人體的有毒性反應濃度。
5.0.4 一個組合分配氣體滅火系統保護的防護區數量不應大于 8 個,滅火劑的儲存量不應小于這些防護區中所需儲存量最大者。
5.0.5 用于保護同一防護區的多套氣體滅火系統應能同時啟動,動作響應時差不得大于2s。
5.0.6 全淹沒氣體滅火系統的噴頭位置應能使滅火劑在防護區內均勻分布,其射流方向不應直接朝向可燃液體的表面。局部應用氣體滅火系統的噴頭位置應能使保護對象全部處于噴頭的保護范圍內。
5.0.7 用于撲救可燃、助燃氣體火災的氣體滅火系統,在其啟動前應能聯動或手動切斷可燃、助燃氣體的氣源。
5.0.8 系統組件與管道、滅火劑儲存裝置的儲存容器及其它組件的公稱工作壓力,不應低于其在系統運行時需承受的最大工作壓力。
儲存容器或容器閥上應具有安全泄壓裝置和壓力顯示裝置,管網系統中的封閉管段上應具有安全泄壓裝置。安全泄壓裝置應能在設定壓力下正常工作,泄壓方向不應朝向操作面或人員疏散通道;低壓二氧化碳滅火系統的安全閥應通過專用泄壓管將泄壓氣體直接排至室外。
5.0.9 管網滅火系統應具有自動控制、手動控制和機械應急操作啟動的功能。預制滅火系統應具有自動控制和手動控制啟動功能。
6.0.1 保護場所中所用泡沫液應與系統類型和撲救的可燃物性質相適應,并應符合下列規定:
1 系統水源采用海水的泡沫滅火系統,必須使用適用于海水的泡沫液;
2 用于撲救水溶性和對普通泡沫有破壞作用的可燃液體火災的泡沫滅火系統,必須使用抗溶泡沫液;
3 一套同時用于撲救水溶性和非水溶性可燃液體的泡沫滅火系統,必須使用抗溶泡沫液;
4 用于撲救非水溶性可燃液體火災的泡沫-水噴淋系統、泡沫槍系統、泡沫炮系統,其水成膜泡沫液在緩釋放時的抗燒時間不應小于10min.;
5 非吸氣型噴射裝置的泡沫-水噴淋系統、泡沫槍系統、泡沫炮系統,應使用水成膜或成膜氟蛋白泡沫液;
6 利用熱煙氣發泡的高倍數泡沫滅火系統,應使用耐溫耐煙型高倍數泡沫液。
6.0.2 用于保護非水溶性甲、乙、丙類液體儲罐的低倍數泡沫滅火系統,其泡沫液應符合下列規定:
1 當采用液上噴射系統時,應為蛋白、氟蛋白、成膜氟蛋白或水成膜泡沫液;
2 當采用液下噴射系統時,應為氟蛋白、成膜氟蛋白或水成膜泡沫液;
3 當選用水成膜泡沫液時,其緩釋放時的抗燒時間不應小于 10min。
6.0.3 儲罐區的低倍數泡沫滅火系統應符合下列規定:
1 對于非水溶性甲、乙、丙類液體固定頂儲罐,應為液上噴射、液下噴射或半液下噴射系統;
2 對于水溶性甲、乙、丙類液體和其它對普通泡沫有破壞作用的甲、乙、丙類液體固定頂儲罐,應為液上噴射系統或半液下噴射系統;
3 對于外浮頂和內浮頂儲罐,應為液上噴射系統;
4 對于非水溶性液體外浮頂儲罐、內浮頂儲罐、直徑大于18m 的固定頂儲罐及水溶性甲、乙、丙類液體立式儲罐,其主要滅火設施不應為泡沫炮;
5 對于高度大于 7m 或直徑大于9m 的固定頂儲罐,其主要滅火設施不應為泡沫槍。
6.0.4 儲罐區泡沫滅火系統撲救一次火災的泡沫混合液用量,不應小于罐內用量、該罐輔助泡沫槍用量、管道剩余量三者之和最大的儲罐所需用量。
6.0.5 設置固定式泡沫滅火系統的儲罐區,應配置用于撲救液體流散火災的輔助泡沫槍,泡沫槍的數量及其泡沫混合液連續供給時間不應小于表6.0.5 的規定。每支輔助泡沫槍的泡沫混合液流量不應小于240L/min。
表6.0.5 泡沫槍數量及其泡沫混合液連續供給時間

6.0.8 鋼制單盤式、雙盤式與敞口隔艙式內浮頂儲罐的泡沫堰板與罐壁的距離不應小于0.55m,其高度不應小于0.5m;單個泡沫產生器的保護周長不應大于24m,非水溶性液體的泡沫混合液供給強度不應小于12.5L/(min·㎡),泡沫混合液連續供給時間不應小于30min。
6.0.9 固定式泡沫滅火系統應保證在啟動泡沫消防水泵或泡沫混合液泵后 5min 內能將泡沫混合液或泡沫輸送到保護對象。當設置在泡沫消防泵站內的泡沫比例混合裝置不能在啟動泡沫消防水泵或泡沫混合液泵后5min 內將泡沫混合液或泡沫輸送到保護對象時,應設置泡沫站。泡沫站應符合下列規定:
1 室內泡沫站的耐火等級不應低于二級;
2 泡沫站嚴禁設置在防火堤內、圍堰內、泡沫滅火系統保護區或其他火災及爆炸危險區域內;
3 靠近防火堤設置的泡沫站,與甲、乙、丙類液體儲罐罐壁的間距應大于 20m,且應具備遠程控制功能。
6.0.10 高倍數全淹沒泡沫滅火系統應為封閉或具有固定圍擋的區域,泡沫的圍擋應為不燃性結構,并應能圍擋泡沫。防護區圍護結構上有不能關閉的開口時,系統的泡沫液量應增加開口產生的泡沫損失。
利用外部空氣發泡的封閉防護區應具有排氣口,排氣口的位置應能防止燃燒產物或其他有害氣體回流到高倍數泡沫產生器進氣口。
6.0.11 高倍數泡沫滅火系統的泡沫淹沒深度應符合下列規定:
1 對于 A 類火災,不應小于最高保護對象高度的1.1 倍,并應高出其最高點0.6m;
2 對于汽油、煤油、柴油或苯火災,應高出起火部位 2m;
3 對于其他 B 類火災,應由試驗確定。
6.0.12 用于撲救 A 類或B 類火災的局部應用高倍數滅火系統,其泡沫供給速率應能使泡沫液達到規定覆蓋厚度的時間不大于2min。
6.0.13 泡沫的噴放時間和淹沒時間應與保護對象的火災蔓延特性相適應,并應能有效控制和撲滅火災。高倍數泡沫液和水的連續供給時間應符合下列規定:
1 對于 A 類火災,不應小于25min;
2 對于 B 類火災,不應小于15min;
3 對于 A、B 類混合火災,不應小于12min。
6.0.14 全淹沒高倍數泡沫滅火系統或固定式局部應用泡沫滅火系統應符合下列規定:
1 應與火災自動報警系統聯動;
2 全淹沒泡沫滅火系統應具有自動、手動和應急機械手動啟動功能;
3 自動控制的固定式局部應用泡沫滅火系統應具有手動和應急機械手動啟動功能;手動控制的固定式局部應用泡沫滅火系統應具有應急機械手動啟動功能。
6.0.15 泡沫-水噴淋系統的泡沫混合液連續供給時間不應小于10min,泡沫混合液與水的連續供給時間之和不應小于60min。
6.0.16 閉式泡沫-水噴淋系統的供給強度不應小于6.5 L/(min·㎡),系統輸送的泡沫混合液應能在大于等于8 L/s 后達到額定的混合比。
6.0.17 泡沫液管道應為不銹鋼管。在寒冷季節有冰凍的地區,泡沫滅火系統的濕式管道應具有防凍措施。
6.0.18 泡沫滅火系統水源的給水能力不應小于系統在持續供給時間內的最大用水量。
6.0.19 泡沫液泵應符合下列規定:
1 泡沫液泵的工作壓力和流量應滿足系統工作時的最大壓力和最大流量的要求,并應與比例混合裝置的工作壓力范圍和流量范圍相匹配;
2 泡沫液泵的結構形式、密封或填充類型應適宜輸送所用泡沫液,其材料應耐泡沫液腐蝕且不影響泡沫液的性能;
3 泡沫液泵應能耐受不低于 10min 的空載運轉。
6.0.20 位于室外的泡沫液壓力儲罐,應具有與環境條件相適應的防曬、防凍和防腐蝕等防護措施。
9.0.1 全淹沒干粉滅火系統的防護區在系統動作時不能關閉的開口,其總面積不應大于該防護區總內表面積的15%,且不應位于防護區的底面。
9.0.2 局部應用干粉滅火系統的保護對象,應符合下列規定:
1 保護對象周圍的空氣流速不應大于 2m/s;
2 在噴頭與保護對象之間的噴頭噴射角范圍內不應有遮擋物;
3 可燃液體保護對象的液面至容器緣口的距離不得小于 150mm。
9.0.3 干粉滅火系統啟動前或同時,必須能切斷防護區或保護對象的氣體、液體供應源。
9.0.4 干粉滅火系統的干粉噴射時間應能保證系統有效滅火,并應符合下列規定:
1 對于全淹沒滅火系統,不應大于 30s;
2 對于室外局部應用滅火系統,不應小于 60s;
3 對于有復燃危險的室內局部應用滅火系統,不應小于 60s;對于其他室內局部應用滅火系統,不應小于30s。
9.0.5 保護同一個防護區或保護對象的干粉滅火系統不應大于 4 套,且應能同時啟動,動作響應時差不得大于2s。
9.0.6 防護區內的走道和出口應能使人員在 30s 內全部安全疏散出防護區。
9.0.7 干粉滅火系統的管道分支不應使用四通管件,所用噴頭的單孔直徑不得小于6mm。
9.0.8 在最大儲存壓力下,干粉儲存容器和驅動氣體儲瓶應能正常工作。
10.0.1 滅火器的類型應與配置場所內的火災類型和環境溫度相適應,能有效控制和撲救相應類型的火災,并應符合下列規定:
1 在同一場所,不同類型滅火器中的滅火劑應相容;
2 A 類火災場所應配置適用于A 類火災的水基型滅火器、干粉滅火器、潔凈氣體滅火器;
3 B 類火災場所應配置適用于B 類火災的水基型滅火器、干粉滅火器、二氧化碳滅火器、潔凈氣體滅火器;
4 存在水溶性可燃液體的 B 類火災場所采用水基型滅火器時,應配置抗溶性的滅火器;
5 C 類火災場所應配置適用于C 類火災的干粉滅火器;
6 D 類火災場所應根據與金屬的種類、物態及其特性配置相適應的特定金屬專用滅火器;
7 E 類火災場所應配置適用于E 類火災的水基型滅火器、干粉滅火器、二氧化碳滅火器、潔凈氣體滅火器,不得配置裝有金屬喇叭噴筒的二氧化碳滅火器;
8 F 類火災場所應配置適用于F 類火災的水基型滅火器,但不適用于保護面積大于0.40㎡ 的F 類火災場所;
9 存在 D 類或F 類火災的場所,除應配置適用的D 類或F 類滅火器外,還應配置能同時適用撲救該場所其它所有類別火災的滅火器。
10.0.2 滅火器的最大保護距離和最低配置基準應與該場所的火災危險等級相適應,且一個計算單元內配置的滅火器數量不得少于2 具。
10.0.3 每個滅火器設置點實配滅火器的滅火級別和數量不得小于最小需配滅火級別和數量的計算值,并應保證最不利點至少在1 具滅火器的保護范圍內。
10.0.4 滅火器的最大保護距離應符合下列規定:
1 A 類火災場所滅火器的最大保護距離不應大于表10.0.4 的規定;
2 B、C 類火災場所手提式滅火器的最大保護距離不應大于15m,推車式滅火器的最大保護距離不應大于30m;
3 F 類火災場所滅火器的最大保護距離不應大于10m。
表10.0.4 A 類火災場所滅火器的最大保護距離 (m)

10.0.5 滅火器應位于位置明顯和便于取用的地點,不得位于超出其使用溫度范圍的地點,且不得影響安全疏散。
10.0.6 帶電設備電壓超過 1kV 的場所,禁止利用滅火器進行帶電撲救。
10.0.7 滅火器箱應便于開啟,不應被遮擋、上鎖或拴系。
10.0.8 滅火器應按規定定期維護、維修和報廢。滅火器報廢后,應按照等效替代的原則進行更換。
10.0.9 下列類型的滅火器應報廢:
1 酸堿型滅火器;
2 化學泡沫型滅火器;
3 倒置使用型滅火器;
4 氯溴甲烷、四氯化碳滅火器;
5 國家政策明令淘汰的其他類型滅火器。
10.0.10 有下列情況之一的滅火器應報廢:
1 筒體嚴重銹蝕,銹蝕面積大于、等于筒體總面積的 1/3,表面有凹坑;
2 筒體明顯變形,機械損傷嚴重;
3 器頭存在裂紋、無泄壓機構;
4 筒體為平底等結構不合理;
5 沒有間歇噴射機構的手提式;
6 沒有生產廠名稱和出廠年月, 包括銘牌脫落,或雖有銘牌,但已看不清生產廠名稱,或出廠年月鋼印無法識別;
7 筒體有錫焊、銅焊或補綴等修補痕跡;
8 被火燒過。
10.0.11 滅火器出廠時間達到或超過表 10.0.11 規定的報廢期限時,應報廢。
表 10.0.11 滅火器的報廢期限

11.1 一般規定
11.1.1 建筑內的防煙和排煙系統應能有效控制建筑內火災煙氣的流動與蔓延,保障建筑內的人員安全疏散,并應有利于滅火救援。
11.1.2 建筑內的防煙、排煙系統應具有保證系統正常工作的技術措施。
11.1.3 機械加壓送風管道和機械排煙管道均應采用光滑的不燃性材料,除承擔地鐵軌行區域的防排煙系統外,不應采用土建井道。金屬送風管道的風速不應大于20m/s,非金屬送風管道的風速不應大于15m/s。
11.1.4 機械加壓送風系統和機械排煙系統的風機風量不應小于計算所需風量的 1.2倍。
11.2 建筑防煙
11.2.1 下列建筑中防煙樓梯間的樓梯間和前室、消防電梯的前室和合用前室應采用機械加壓送風系統:
1 建筑高度大于100m 的住宅;
2 建筑高度大于50m 的公共建筑;
3 建筑高度大于50m 的工業建筑。
11.2.2 機械加壓送風系統應符合下列規定:
1 采用合用前室的防煙樓梯間,其樓梯間和合用前室的機械加壓送風系統應分別獨立;
2 剪刀樓梯中兩個獨立樓梯間的機械加壓送風系統及其前室(包括共用前室和合用前室)機械加壓送風系統均應分別獨立;
3 建筑高度大于 100m 的建筑中防煙樓梯間及其前室的機械加壓送風系統,應豎向分段獨立設置,且每段高差不應大于100m。
11.2.3 采用自然通風方式防煙的封閉樓梯間、防煙樓梯間,在樓梯間的最高部位應具有面積不小于1.0㎡ 的可開啟外窗或開口;當建筑高度大于10m 時,在樓梯間的外墻上每5 層內還應具有總面積不小于2.0㎡ 可開啟外窗或開口。
采用機械加壓送風方式防煙的地上封閉樓梯間、防煙樓梯間,在樓梯間的頂部應具有不小于1.0㎡ 的固定窗。靠外墻的防煙樓梯間,在樓梯間的外墻上每5 層內應具有總面積不小于2.0㎡ 的固定窗。
11.2.4 采用自然通風方式防煙的防煙樓梯間前室、消防電梯前室應具有面積不小于2.0㎡ 的可開啟外窗或開口,合用前室應具有面積不小于3.0㎡ 的可開啟外窗或開口。
11.2.5 采用自然通風方式防煙的避難層(間)應具有不同朝向的可開啟外窗,外窗的可開啟有效面積不應小于該避難區域地面面積的2%,且每個朝向的面積分別不應小于2.0㎡。
11.2.6 機械加壓送風量應滿足從走廊至前室再至樓梯間的壓力呈遞增分布,余壓值應符合下列規定:
1 前室、合用前室、封閉避難層(間)與走道之間的壓差應為25Pa~30Pa;
2 防煙樓梯間的樓梯間、封閉樓梯間與走道之間的壓差應為 40Pa~50Pa;
3 當系統余壓值超過最大允許壓差時,應有泄壓措施。
11.2.7 加壓送風機應能現場手動啟動、火災自動報警系統聯動自動啟動和消防控制室手動啟動,且當系統中任一常閉加壓送風口開啟時,加壓風機均應能自動啟動。
11.2.8 常閉加壓送風口和加壓送風機應能在防火分區內的火災信號確認后 15s 內,聯動開啟該防火分區樓梯間的全部加壓送風機、該防火分區內著火層及其相鄰上下兩層前室及合用前室的常閉送風口和加壓送風機。
11.3 建筑排煙
11.3.1 建筑內設置的排煙設施應有保證其在火災時正常動作的技術措施,同一個防煙分區應采用同一種排煙方式。
11.3.2 設置機械排煙設施的場所應結合建筑內部的結構形式和功能分區劃分防煙分區。防煙分區及其分隔物應能保證在一定時間內有效蓄積火災煙氣,并應能阻止煙氣向其他區域蔓延。
11.3.3 機械排煙系統應符合下列規定:
1 沿水平方向布置時,應按不同防火分區獨立設置;
2 建筑高度大于 50m 的公共建筑和建筑高度大于100m 的住宅,其防煙樓梯間及其前室的機械排煙系統應豎向分段獨立設置。
11.3.4 與通風、空氣調節系統合用的排煙系統應符合機械排煙系統的要求,且當排煙口打開時,每臺排煙風機承擔的合用系統的管道上需聯動關閉的通風和空氣調節系統的控制閥門不應大于10 個。
11.3.5 下列部位應設置排煙防火閥,排煙防火閥應能在 280℃時自行關閉,并應能聯鎖關閉排煙風機和補風機:
1 主排煙管道與防煙分區的支排煙管道連通處的水平管段上;
2 一個排煙系統負擔多個防煙分區的排煙支管上;
3 排煙風機入口處。
11.3.6 除地上建筑的走道或建筑面積小于 500㎡ 的房間外,設置排煙系統的場所應能直接從室外引入空氣進行補風,且補風量不應小于排煙量的50%。
11.3.7 排煙風機、補風機應能現場手動啟動、火災自動報警系統聯動啟動和消防控制室手動啟動,且當系統中任一排煙閥或排煙口開啟時,排煙風機、補風機均應能自動啟動。
11.3.8 下列無可開啟外窗的地上建筑或部位,在建筑的每層外墻和(或)屋頂上應設置排煙排熱設施:
1 任一層建筑面積大于 2500㎡ 的丙類廠房或倉庫;
2 任一層建筑面積大于 3000㎡ 的商店、展覽建筑及類似功能的公共建筑;
3 總建筑面積大于 1000㎡ 的歌舞娛樂放映游藝場所;
4 商店、展覽建筑及類似功能的公共建筑中長度大于 60m 的走道;
5 靠外墻或貫通至建筑屋頂的中庭。
11.3.9 位于頂層區域的排煙排熱設施,其開口總有效面積不應小于其樓地面面積的2%;
位于其他樓層外墻上的排煙排熱設施,其單個設施的開口有效面積不應小于1㎡;
位于中庭上部的排煙排熱設施,其開口總有效面積不應低于中庭樓地面面積的5%。
12.0.1 火災自動報警系統總線上以及總線穿越防火分區處,應設置總線短路隔離器;
每只總線短路隔離器保護的火災探測器、手動火災報警按鈕和模塊等消防設備的總數不應超過32 點。
12.0.2 除消防控制室內的控制器外,每臺控制器直接控制的火災探測器、手動報警按鈕和模塊等設備不應跨越避難層。
12.0.3 具有消防聯動功能的火災自動報警系統,應設置消防控制室。消防控制室內應設置消防專用電話總機和可直接報警的外線電話,嚴禁穿過與消防設施無關的電氣線路和管路。
12.0.4 需要火災自動報警系統聯動控制的消防設備,其聯動觸發信號應為兩個獨立的報警觸發裝置報警信號的“與”邏輯組合。
12.0.5 消防聯動控制器應能按設定的控制邏輯向各相關的受控設備發出聯動控制信號,并接受其聯動反饋信號。受控設備接口的特性參數應與消防聯動控制器發出的聯動控制信號匹配。
12.0.6 火災自動報警系統應設置火災聲光警報器,應具有同時啟動或停止所有火災聲警報器工作和在確認火災后啟動建筑中特定區域所有火災聲光警報器的功能。火災警報器應符合下列規定:
1 具有語音提示功能的火災聲警報器應具有語音同步功能;
2 每個報警區域內的火災警報器應分布均勻,其聲壓級應高于背景噪聲 15dB,且不應小于60dB;
3 每個防火分區應至少有 1 個手動火災報警按鈕。
12.0.7 集中報警系統和控制中心報警系統應設置消防應急廣播。與消防應急廣播合用的普通廣播或背景音樂廣播,應具有強制切入消防應急廣播的功能。
12.0.8 消防專用電話網絡應為獨立的消防通信系統。
12.0.9 模塊嚴禁設置在配電(控制)柜(箱)內。一個報警區域內的模塊不應控制其他報警區域的設備。
12.0.10 可燃氣體探測報警系統應獨立組成。可燃氣體探測報警器和非獨立式電氣火災監控探測器不應直接接入火災報警控制器的探測器回路。
12.0.11 電氣火災監控系統不應影響建筑供電系統的正常工作。
12.0.12 火災自動報警系統的供電線路、消防聯動控制線路應采用耐火銅芯電線電纜,報警總線、消防應急廣播和消防專用電話等傳輸線路應采用阻燃或阻燃耐火電線電纜。
12.0.13 城市交通隧道和地鐵隧道內設置的火災報警設備的防護等級不應低于IP65。
12.0.14 采用光柵光纖感溫火災探測器保護外浮頂油罐時,兩個相鄰光柵的間距不應大于3m。
12.0.15 火災自動報警系統應單獨布線,系統內不同電壓等級、不同電流類別的線路不應敷設在同一線管內或線槽的同一槽孔內;相同用途的導線顏色應一致,且電源線正極應為紅色,負極應為黃色或黑色。
12.0.16 火災自動報警系統中每個回路導線對地的絕緣電阻值不應小于 20MΩ。
12.0.17 控制器的主電源應直接與消防電源連接,嚴禁使用電源插頭。
12.0.18 系統驗收應核查下列裝置的安裝位置、施工質量和功能:
1 火災探測器、手動火災報警按鈕、火災報警控制器和區域顯示器等火災報警系統裝置,火災警報裝置;
2 消防聯動控制器、氣體滅火控制器、消防電氣控制裝置、消防設備應急電源、消防應急廣播設備、消防電話、傳輸設備、消防控制中心圖形顯示裝置、模塊、消防電動裝置、消火栓按鈕等消防聯動控制系統和設備;
3 消火栓系統、自動滅火系統的控制裝置;
4 通風空調、防煙排煙及電動防火閥等控制裝置;
5 電動防火門控制裝置、防火卷簾控制器;
6 電梯的回降控制裝置;
7 火災應急照明和疏散指示控制裝置;
8 切斷非消防電源的控制裝置;
9 電動閥控制裝置;
10 消防聯網通信;
11 系統內的其它消防控制裝置。
12.0.19 點型感煙火災探測器安裝 2 年后,每3 年應至少全部清洗一次;通過采樣管采樣的吸氣式感煙火災探測器,每年至少應對采樣管吹掃一次。
12.0.20 探測器清洗后應經響閾值和其他必要功能試驗合格后方可投入使用。嚴禁重新使用不合格的探測器,嚴禁隨意處置或丟棄離子感煙火災探測器。










































































