















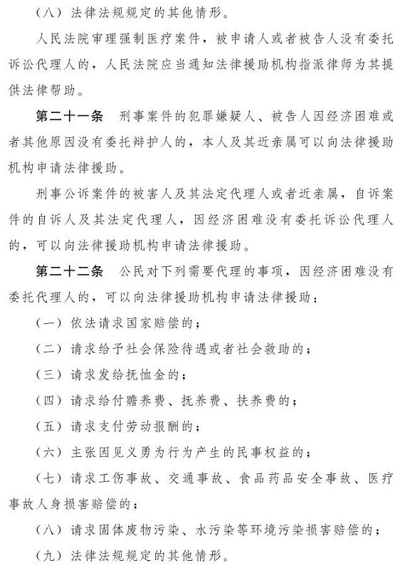
法律援助工作是體現以人民為中心的發展思想,切實維護人民群眾合法權益的一項重要民生工程,有利于貫徹公民在法律面前一律平等的憲法原則,使公民不論經濟條件好壞、社會地位高低都能獲得必要的法律服務;有利于保障社會公平正義,保證人民群眾在遇到法律問題或者權利受到侵害時獲得及時有效法律幫助。黨的十八屆三中、四中全會明確提出,完善法律援助制度,擴大援助范圍。中共中央辦公廳、國務院辦公廳《關于完善法律援助制度的意見》提出,推進法律援助立法工作,提高法治化水平。近年來,許多全國人大代表也提出議案和建議,希望加快法律援助立法,進一步推動法律援助工作實現高質量發展。2003年,國務院制定法律援助條例,為規范和促進法律援助事業發展發揮了重要作用。近年來,法律援助覆蓋面逐步擴大,服務質量不斷提高,制度建設積極推進,保障能力逐步增強。但隨著我國經濟社會不斷發展,社會主要矛盾轉化為人民日益增長的美好生活需要和不平衡不充分的發展之間的矛盾,人民群眾在民主、法治、公平、正義、安全、環境等方面的要求日益增長。現行法律援助條例已經不能很好地適應法律援助工作需要,與人民群眾特別是困難群眾日益增長的法律援助需求相比,法律援助工作還存在制度不夠完善、保障不夠充分、援助范圍亟待擴大等問題。及時制定法律援助法,是貫徹落實中央關于推進全面依法治國的重大戰略部署,完善中國特色社會主義法律援助制度的必然要求,是努力讓人民群眾在每一個司法案件中感受到公平正義的重要舉措,對于更好地維護公民合法權益、維護法律正確實施、維護社會公平正義具有十分重要的意義。法律援助法列入十三屆全國人大常委會立法規劃,由全國人大監察和司法委員會牽頭組織起草,并列入2020年度立法工作計劃初次審議項目。2018年10月,我委啟動立法工作,研究制定起草工作實施方案,組織成立起草工作領導小組,下設辦公室和工作專班。起草工作啟動后,我委認真領會中央有關文件精神,收集整理國內外立法資料,先后赴深圳、云南、重慶、浙江、上海及澳門特別行政區等地開展調研,認真總結法律援助實踐經驗,梳理研究立法重點問題。2019年6月,根據實施方案要求,司法部向全國人大監察和司法委員會提交草案建議稿后,我委將草案建議稿印發中央編辦、全國人大常委會法工委、國務院有關部門、最高人民法院、最高人民檢察院、全國律協等有關單位征求意見,結合前期立法調研、會議研究等工作成果,于2019年底形成了草案征求意見稿初稿,并經再次征求有關單位意見和反復研究修改,形成草案征求意見稿。此后,我委通過將草案征求意見稿印發各省(區、市)人大監察和司法委員會征求意見、召開起草工作領導小組辦公室會議、召開專家學者座談會、書面征求我委聯系的部分全國人大代表意見等方式,充分聽取各方面意見,進一步完善草案征求意見稿。2020年10月,由全國人大常委會辦公廳發函,書面征求國務院辦公廳的意見。在上述工作基礎上,經過反復研究修改,形成了議案、法律草案和說明。法律援助法立法工作堅持以習近平新時代中國特色社會主義思想為指導,貫徹習近平法治思想,貫徹黨的十八大、十九大和十九屆二中、三中、四中、五中全會精神,落實黨中央關于法律援助工作的決策部署,總結我國法律援助工作積累的實踐經驗,借鑒國際有益做法,堅持改革方向,堅持問題導向,從實際出發,通過立法完善法律援助制度,推動法律援助工作,促進公正司法,維護社會和諧穩定。起草工作遵循以下原則:第一,堅持以人民為中心。始終把維護人民群眾合法權益作為出發點和落腳點,努力為困難群眾獲得及時便利、優質高效的法律援助服務提供法治保障。第二,堅持立足基本國情。從我國國情和實際出發,適應經濟社會發展,兼顧區域差異,盡力而為,量力而行,處理好法律援助需求與法律援助供給之間的關系。第三,堅持國家保障與社會參與相結合。鼓勵和支持人民團體、事業單位、社會組織在司法行政部門指導下,依法參與法律援助工作。鼓勵和支持組織、個人提供法律援助志愿服務,捐助法律援助事業,推動法律援助健康有序可持續發展。草案分為7章,包括總則、法律援助機構和人員、法律援助范圍、法律援助程序、保障措施、法律責任和附則,共61條。主要內容包括:草案將法律援助定義為:“國家為經濟困難公民和符合法定條件的當事人無償提供的法律咨詢、代理、刑事辯護、值班律師法律幫助等法律服務。”(第二條)明確了法律援助對象除經濟困難公民外,還包括訴訟中符合法定條件的當事人(不限于公民)。考慮到我國法律援助發展現狀及保障水平,對福利機構、提起公益訴訟的社會組織等非自然人,各地可組織律師提供減免費用等法律服務,根據實際情況在實踐中繼續探索,法律中暫不作明確規定。草案規定,法律援助的提供主體包括執業律師、法律援助機構律師、基層法律服務工作者、法律援助志愿者(第九條)。考慮到當前律師資源分布不均,中西部地區仍有一些無律師縣或者律師資源缺乏的地方,為了適應值班律師、刑事案件律師辯護全覆蓋等刑事訴訟改革需求,草案規定法律援助機構律師為法律援助提供主體之一,并對其應當具備的條件作出專門規定(第十三條)。為落實黨中央關于法律援助工作的決策部署,總結當前我國法律援助工作現狀,草案對法律援助范圍作出適當擴大。一是關于刑事法律援助。刑事法律援助事項除按照現行法律規定予以明確外,根據當前刑事訴訟改革需求,結合刑事案件律師辯護全覆蓋試點工作,草案增加規定刑事案件的犯罪嫌疑人、被告人沒有委托辯護人的,司法機關通知的法律援助事項包括“適用普通程序審判案件的被告人”和“死刑復核案件的被告人”(第二十條)。二是關于民事法律援助。草案增加規定請求工傷事故、交通事故、食品藥品安全事故、醫療事故人身損害賠償和請求固體廢物污染、水污染等環境污染損害賠償兩類情形(第二十二條)。三是根據十八屆四中全會決定精神,將聘不起律師的申訴人納入法律援助范圍(第二十三條)。同時,草案第十八條、第二十條、第二十二條設置了兜底條款“法律法規規定的其他法律援助服務”“法律法規規定的其他情形”,為今后通過立法或者制定行政法規、地方性法規等擴大法律援助范圍提供了依據。刑事訴訟法規定了法律援助機構可以在人民法院、看守所等場所派駐值班律師,為沒有辯護人的犯罪嫌疑人、被告人提供法律幫助。草案明確值班律師法律幫助是法律援助的一種服務形式(第二條、第十八條),并對法律援助機構可以在人民法院、人民檢察院和看守所等場所派駐值班律師,值班律師法律幫助的內容,保障值班律師履職,有關工作程序等作出具體規定(第十一條、第二十五條、第二十七條、第三十條第二款)。草案第四章對法律援助程序進行了規定,明確司法機關和有關部門通知指派、權利告知等義務,對提出法律援助申請、經濟困難審查、決定和指派、辦理情況報告等程序作出規定,明確免于經濟困難審查、先行提供法律援助等情形。同時,對法律援助人員工作規范、受援人的權利義務、終止法律援助、救濟程序等也作出相應規定。考慮到法律援助工作程序的具體時限屬于操作層面的問題,現行法律法規、司法解釋等已有明確規定,并且法律援助事項難易程度不同、情況復雜,草案對此僅作原則性規定。草案在總則中明確法律援助屬于國家責任(第二條),明確政府及各部門的職責(第四條、第五條、第六條)。設置保障措施一章,對總體發展要求、經費保障、培訓、監督管理和質量考核、信息化建設、宣傳教育等作出規定。對于實踐中一些地方提出辦案補貼標準較低、刑事案件律師辯護全覆蓋后經費需求增長較大、落后地方經費困難希望加大中央財政轉移力度等意見,建議由國務院有關部門通過制定規范性文件研究解決。