河南義馬氣化廠“7·19”重大爆炸事故調查報告發布:爆炸TNT當量5噸
據河南法制報消息:河南省安全生產委員會召開全省安全生產以案促改警示教育電視電話會議。會上通報了三門峽市河南煤氣(集團)有限責任公司義馬氣化廠“7·19”重大爆炸事故的相關情況,以及事故責任追究情況等。據通報,發生爆炸事故的企業6名負責人被追究刑事責任,30名公職人員接受黨紀政務處分,還有相關企業的多名涉事人員被追責處理。










































6月12日,河南省安全生產委員會召開全省安全生產以案促改警示教育電視電話會議。會上通報了三門峽市河南煤氣(集團)有限責任公司義馬氣化廠“7·19”重大爆炸事故的相關情況,以及事故責任追究情況等。

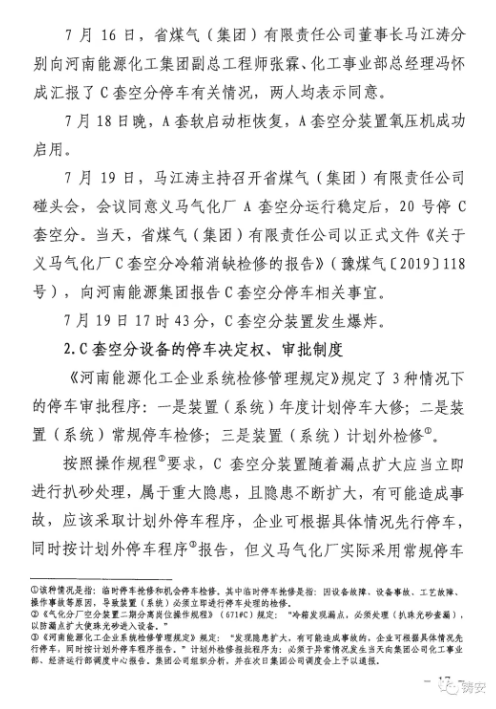
省應急管理廳廳長吳忠華通報該起事故的相關情況。2019年7月19日17時43分,河南省煤氣集團有限責任公司義馬氣化廠C套空分裝置發生爆炸,造成15人死亡、16人重傷,直接經濟損失8170萬元。
造成事故的直接原因是義馬氣化廠C套空分裝置冷箱閥連接管道發生泄漏,長達23天沒有及時處置,富氧液體泄漏至珠光砂中,冷箱超壓發生劇烈噴砂,支撐框架和冷箱板低溫下發生冷脆,導致冷箱倒塌,砸裂東側液氧貯槽及停放在旁邊的液氧槽車油箱,液氧外泄、可燃物、激發能引發爆炸。
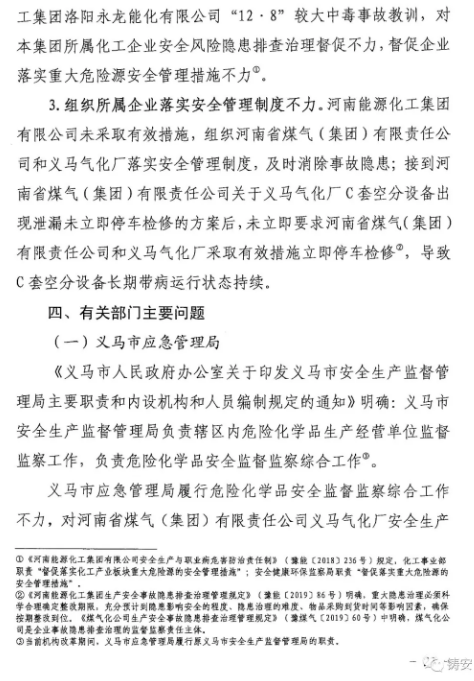
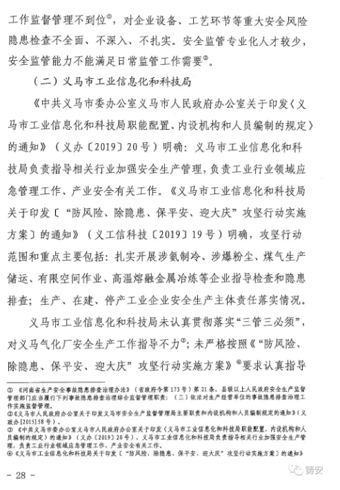
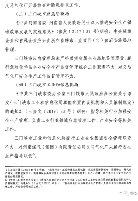
事故的根本原因是河南能源化工集團、河南省煤氣集團和義馬氣化廠安全發展理念不牢、安全發展意識不強,重生產輕安全,停車決策機制不健全,管理層級過多,形式主義官僚主義嚴重,層層研究請示,該決策不決策,從發現漏點到事故發生,歷經23天時間,不按安全管理制度和操作規程停車檢修,導致設備帶病運行,隱患一拖再拖,從小拖大,拖至爆炸;違規生產操作,該停車不停車,設備管理不規范,備用設備不能隨時啟動切換,不按規定開展隱患排查,不如實上報隱患。
河南省紀委常委劉建國通報了該事故責任追究的相關情況。其中,發生爆炸事故的企業6名負責人被追究刑事責任,且因涉嫌重大責任事故罪被批捕;30名公職人員接受黨紀政務處分;同時,還有相關企業的多名涉事人員被追責處理。
義馬氣化廠“7·19”重大爆炸事故后果嚴重,教訓深刻。為深刻吸取事故教訓,下一步,認真落實地方黨政領導責任、部門監管責任和企業主體責任,有效防范類似事故的發生。
