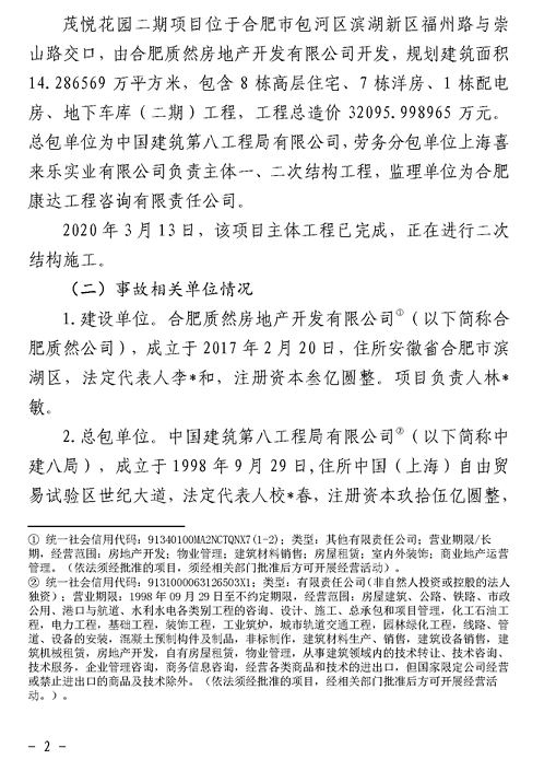
2020年3月13日,中國建筑第八工程局有限公司上海分公司承建的包河區茂悅花園二期項目工地,發生一起高處墜落事故,造成1人死亡,2人受傷,該公司瞞報了該起事故。2020年7月25日,合肥市應急管理局接到該起事故舉報線索,經核查事故屬實。
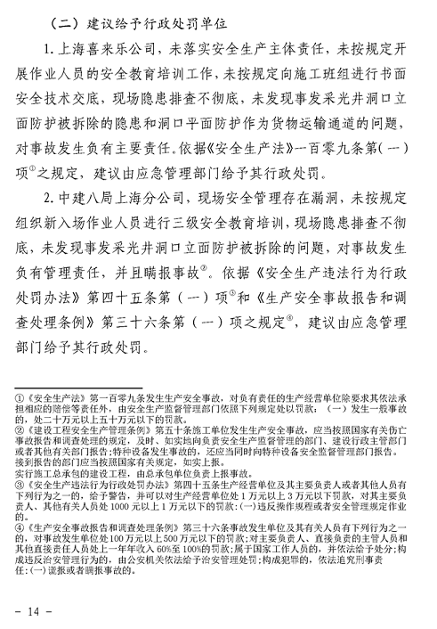
2020年3月13日下午,上海喜來樂公司砌筑班組在Y5#樓進行砌筑作業。16時10分左右,該班組砌筑工人趙某凱從距離Y5#樓80米左右的地面預拌砂漿點,使用電動手推車運送滿車砂漿至Y5#樓一層(一層與地面高差為1.7米),當乘坐Y5#樓施工電梯西側梯籠至一層,通過地下室采光井防護蓋板進入一層內時,蓋板開裂,車輪陷進裂縫中。趙某凱嘗試拖拽未果,喊同班組作業人員過來幫忙。張某、馬某有和張某生一起過去幫忙,張某過來操控手推車,馬某有、張某生在兩邊進行拉抬,正準備將砂漿卸掉再拉出手推車時,蓋板斷裂,3人和手推車同時墜落至地下室一層。3月13日16時30分左右,茂悅花園項目部項目執行經理朱某兵接到項目部安全員何劍報告事故的電話,立即趕赴事故現場。同時,向中建八局上海分公司安徽分公司經理戰某和書記閆某龍報告事故信息,他們要求朱某兵全力做好搶救傷員的工作,并及時報告傷員的救治情況。17時10分左右,朱某兵和當天在項目上巡檢的中建八局上海分公司安徽分公司安全總監馬亮一起趕到濱湖醫院,協調傷員的救治工作。17時50分,馬某有經搶救無效死亡。朱某兵立即向中建八局上海分公司安徽分公司的戰某和閆某龍匯報了人員傷亡情況,并聯系了上海喜來樂公司項目負責人陸某穎,讓他處理好死者善后和兩名傷者的治療事宜。3月14日中午,上海喜來樂公司和死者家屬談好了賠償事宜。朱某兵分別向中建八局上海分公司安徽分公司戰某和閆某龍匯報了死者的善后和傷者的治療工作,并告知他們不用管了,全部由其處理。中建八局上海分公司安徽分公司戰某認為事情已經處理好,未按照規定向公司上級部門和屬地政府的監管部門報告事故信息,瞞報了該起事故。事故調查組建議應急管理部門對許某等8人和3家涉事公司進行行政處罰。
安徽合肥包河區茂悅花園二期項目“3?13”瞞報 事故調查報告















