瓦萊羅煉廠的氮氣窒息事故!
01
事故簡介
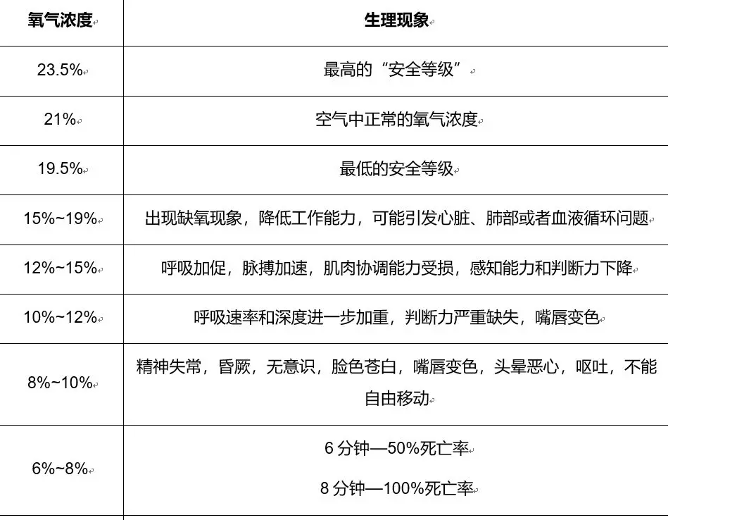
事故經過:7月25日9時30分左右,某煉油廠鉑重整裝置檢修收尾,正在進行預加氫反應器201/1裝填催化劑的準備工作。因工作需要,9時30分,陳某(操作工)根據領導臨時安排,到反應器內檢查(裝置界區氮氣線未加盲板,反應器頂部備有長管防毒面具)。陳某叫了另外一名操作工進行監護。陳某等了5分鐘,另外一名操作工還沒有來,陳某覺得沒有必要佩戴防毒面具,就進入了反應器進行檢查。隨后因氮氣窒息死亡。 02 事故背景 2.1 缺氧環境 氮氣占空氣成分的78%,沒有毒性??諝庵姓5难鯕鉂舛燃s為21%。在石油化工裝置中,經常使用氮氣通入工藝設備中,主要目的是降低工藝設備內部的氧氣濃度。在這種情況下,由于沒有足夠的氧氣支持人的呼吸,工藝設備內部的這種缺氧環境是非常危險的,如表1所示。另外,在未密封的設備開口附近的設備處也可能出現缺氧危險環境。 04 事故分析 和管工人員的作業許可不一樣的是,鍋爐工人員的安全作業許可文件上沒有提醒他們反應器R1正在處于氮氣吹掃狀態。而且,該作業許可文件沒有把作業任務限制于“僅建立作業現場”,雖然瓦萊羅公司作業許可簽發人員表示,他和Matrix公司鍋爐工領隊討論了作業內容限制范圍,并口頭達成了共識。 沒有特定的限制條件,這份作業許可文件允許鍋爐工人員執行所有的安排任務,包括起吊并將5噸重的管線組件放置在人孔上,再安裝螺母和墊片。 隨著午餐時間鄰近,鍋爐工領隊被告知之前被催化劑處理人員占用的起重機可以使用了。由于瓦萊羅公司管理層希望在夜班結束前完成管線安裝作業,并密封反應器,所以鍋爐工領隊和合同制管理員決定利用午餐時間使用起重機完成管線安裝作業。 4.2 作業人員進入反應器的可能場景 但是,在開始管線安裝作業前,鍋爐工領隊需要從反應器R1內部取出遺落的一卷管線膠帶。目擊者告訴CSB調查員,第一名遇難者使用自制的長線彎鉤多次嘗試取出膠帶,他剛開始站在人孔旁邊,然后進一步靠近,跪在人孔旁邊的平臺上再次嘗試,都沒有成功勾住膠帶并從反應器中取出。 CSB調查組認為,根據收集到的物理證據,包括驗尸報告、反應器頂部人孔尺寸以及人孔周圍較高的螺柱,第一名遇難者不太可能是從站立位置、人孔旁邊或者跪在人孔旁邊時掉入反應器中的,如圖7所示。但是,如果他跨過螺柱,坐下,然后把腿伸入反應器中的話,他是可以穿越人孔進入反應器中的。 雖然沒有人看見第一名遇難者進入反應器,CSB調查組認為,第一名遇難者可能是跨過人孔旁邊的螺柱,然后坐在狹窄的邊緣上(如圖8所示)。在這個位置上,他才可能使用柔軟的線鉤取出距離他約1.5m塔盤上的膠帶。 4.4 氮氣危害意識培訓 根據培訓記錄和作業人員訪談,可以確認這兩名遇難者應該知道氮氣存在的窒息風險。第一名遇難者已有接近10年的煉油廠工作經驗,第二名遇難者則有25年的工作經驗,而且還曾為許多同事進行過關于危險意識方面的培訓。 另外,瓦萊羅公司員工和Matrix公司員工都接受過關于危險意識和受限空間方面的培訓,特別提到了受限空間氮氣窒息的風險。但是,接受CSB調查組訪談的瓦萊羅公司員工和Matrix公司員工表示,他們參加的培訓沒有提到受限空間外部靠近人孔的位置也可能出現缺氧環境。 很多行業安全出版物中都提到了關于受限空間氮氣窒息的風險,但是,CSB調查組發現,不管是行業安全指導規范,還是瓦萊羅公司指導手冊、現場安全操作程序和相關的培訓材料,都沒有提到關于氮氣吹掃過程中在受限空間外部因氮氣聚集形成的窒息風險。 4.5 氮氣安全作業程序 瓦萊羅公司煉油廠針對使用氮氣的作業,制定了安全作業操作規程,但是事故發生當晚,作業人員沒有完全按照氮氣安全作業操作規程進行作業。氮氣安全作業操作規程中要求,在氮氣吹掃開始之前,作業人員要在相關設備所有的通道處設置路障,并張貼警示標識(如圖9所示),還要在受控區域進入記錄表中列出所有在路障范圍內作業的人員。事故發生當晚,反應器R1正在進行氮氣吹掃,通入的氮氣直接排到工作平臺區域,但是,反應器R1頂部的人孔處沒有按照操作規程的要求設置路障和人員進入控制記錄表。 4.6 相關的行業指導規范 ASSE和API發布了一些關于惰性氣體安全作業方面的指導規范,也有很多關于受限空間進入安全作業方面的出版資料。但是,CSB調查組經過總結分析,認為這些指導規范和文件資料沒有完整地分析關于惰性氣體吹掃方面的潛在風險,主要包括以下三點: 在受限空間外部靠近開口處的位置也可能存在危險環境(缺氧環境); 急性缺氧會在沒有任何征兆的情況下對人員造成致命傷害; 在缺少保護措施的情況下進入缺氧環境,無論時間長短,對人員都是致命的。 05 總結 (1)事故的主要原因是領導違反進設備作業的有關安全管理規定,拆裝盲板的有關規定,違章指揮,停工后進裝置的氮氣管線未加盲板,氮氣串入反應器。同時,沒有落實對反應器進行氧含量分析。 (2)操作工缺乏自我保護意識,沒有辦理進設備作業票和落實防護措施,屬違章作業。進設備必須有監護人在場,其雖然喊了另一名操作工上來監護,但在監護人還未到現場,就獨自一人進入反應器。反應器頂部平臺上雖備有長管防毒面具,但其也沒有佩戴。





來源:網絡,感謝作者!
